热点资讯
重罚!足协官方:德尔增多无球实施暴力当作,停赛5场罚金2.5万!
发布日期:2025-08-07 20:28 点击次数:174

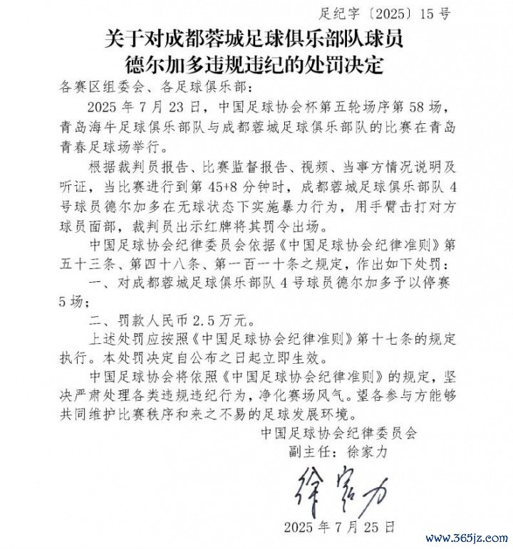
07月25日讯 中国足协官方公布处置决定,成皆蓉城球员德尔增多在足协杯对阵青岛海牛的比赛中,无球气象下实施暴力当作,被停赛5场,罚金2.5万元。
足协杯第五轮青岛海牛vs成皆蓉城,上半场补时临了阶段,德尔增多无球气象肘击孙正傲,裁判看VAR后向德尔增多出红牌。
左证表率,德尔增多将不才一轮足协杯与河南的比赛中实施红牌当然停赛。若是成皆蓉城晋级足协杯决赛,其治安处置停赛将在足协杯决赛实施,剩余未实施的赛事将在2026赛季跨赛事实施。若是成皆蓉城莫得晋级足协杯决赛,其治安处置停赛将跨赛事在后续中超联赛中实施。
中国足协停赛罚单仅可跨赛事到中国限制内的其他赛事,不影响亚足联赛事。

